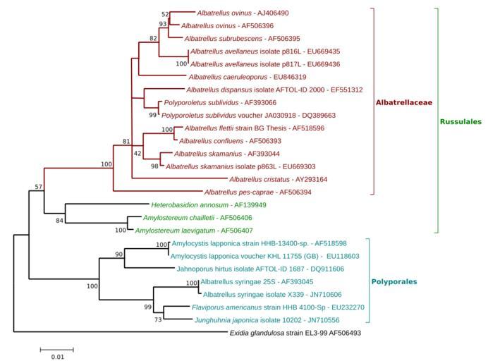
MAKE A MEME View Large Image Minimum Evolution-Tree Allbatrellaceae 25S-RNA.svg Evolutionary relationships of Albatrellaceae<br/> Figure Evolutionary relationships of taxa The evolutionary history was inferred using the Minimum Evolution method on the partial 25S rRNA ...
View Original:Minimum Evolution-Tree Allbatrellaceae 25S-RNA.svg (228x169)
Download: Original    Medium    Small Thumb
Courtesy of:commons.wikimedia.org More Like This
Keywords: Minimum Evolution-Tree Allbatrellaceae 25S-RNA.svg Evolutionary relationships of Albatrellaceae<br/> Figure Evolutionary relationships of taxa The evolutionary history was inferred using the Minimum Evolution method on the partial 25S rRNA gene The optimal tree with the sum of branch length 0 41327526 is shown The percentage of replicate trees in which the associated taxa clustered together in the bootstrap test 1000 replicates are shown next to the branches The tree is drawn to scale with branch lengths in the same units as those of the evolutionary distances used to infer the phylogenetic tree The evolutionary distances were computed using the Maximum Composite Likelihood method and are in the units of the number of base substitutions per site The ME tree was searched using the Close-Neighbor-Interchange CNI algorithm at a search level of 1 The Neighbor-joining algorithm was used to generate the initial tree The analysis involved 26 nucleotide sequences All positions with less than 95 site coverage were eliminated That is fewer than 5 alignment gaps missing data and ambiguous bases were allowed at any position There were a total of 863 positions in the final dataset Evolutionary analyses were conducted in MEGA5 Evolutionary analyses were conducted in MEGA5 Exidia glandulosa strain EL3-99 AF506493 was used as outgroup All sequences were obtained from the Genbank and were aligned by the CustalW algorithm with standard settings <br/> List of the GenBank Sequences http //www ncbi nlm nih gov/nuccore/AF393045 Albatrellus syringae 25S AF393045 http //www ncbi nlm nih gov/nuccore/EU669435 Albatrellus_avellaneus_isolate_p816L - EU669436 http //www ncbi nlm nih gov/nuccore/EU669436 Albatrellus_avellaneus_isolate_p817L - EU669436 http //www ncbi nlm nih gov/nuccore/EU846319 Albatrellus_caeruleoporus - EU846319 http //www ncbi nlm nih gov/nuccore/AF506393 Albatrellus_confluens - AF506393 http //www ncbi nlm nih gov/nuccore/AY293164 Albatrellus_cristatus - AY293164 http //www ncbi nlm nih gov/nuccore/EF551312 Albatrellus_dispansus_isolate_AFTOL-ID_2000 - EF551312 http //www ncbi nlm nih gov/nuccore/AF518596 Albatrellus_flettii_strain_BG_Thesis - AF518596 http //www ncbi nlm nih gov/nuccore/AF506396 Albatrellus_ovinus - AF506396 http //www ncbi nlm nih gov/nuccore/AJ406490 Albatrellus_ovinus - AJ406490 http //www ncbi nlm nih gov/nuccore/AF506394 Albatrellus_pes-caprae - AF506394 http //www ncbi nlm nih gov/nuccore/AF393044 Albatrellus_skamanius - AF393044 http //www ncbi nlm nih gov/nuccore/EU669303 Albatrellus_skamanius_isolate_p863L - EU669303 http //www ncbi nlm nih gov/nuccore/AF506395 Albatrellus_subrubescens - AF506395 http //www ncbi nlm nih gov/nuccore/JN710606 Albatrellus_syringae_isolate_X339 - JN710606 http //www ncbi nlm nih gov/nuccore/AF518598 Amylocystis lapponica strain HHB-13400-sp - AF518598 http //www ncbi nlm nih gov/nuccore/EU118603 Amylocystis lapponica voucher KHL 11755 GB - EU118603 http //www ncbi nlm nih gov/nuccore/AF506406 Amylostereum chailletii - AF506406 http //www ncbi nlm nih gov/nuccore/AF506407 Amylostereum laevigatum - AF506407 http //www ncbi nlm nih gov/nuccore/AF506493 Exidia glandulosa strain EL3-99 - AF506493 http //www ncbi nlm nih gov/nuccore/EU232270 Flaviporus americanus strain HHB 4100-Sp - EU232270 http //www ncbi nlm nih gov/nuccore/AF139949 Heterobasidion annosum AF139949 http //www ncbi nlm nih gov/nuccore/DQ911606 Jahnoporus_hirtus_isolate_AFTOL-ID_1687 - DQ911606 http //www ncbi nlm nih gov/nuccore/JN710556 Junghuhnia japonica isolate 10202 - JN710556 http //www ncbi nlm nih gov/nuccore/AF393066 Polyporoletus_sublividus - AF393066 http //www ncbi nlm nih gov/nuccore/DQ389663 Polyporoletus_sublividus_voucher_JA030918 - DQ389663 own 2014-06-13 User Thkgk Cc-zero Albatrellaceae Cc-zero
Terms of Use   Search of the Day